How to connect your development board to the Ethernet Network using the ENC28J60 Microchip Ethernet Controller.

Overview

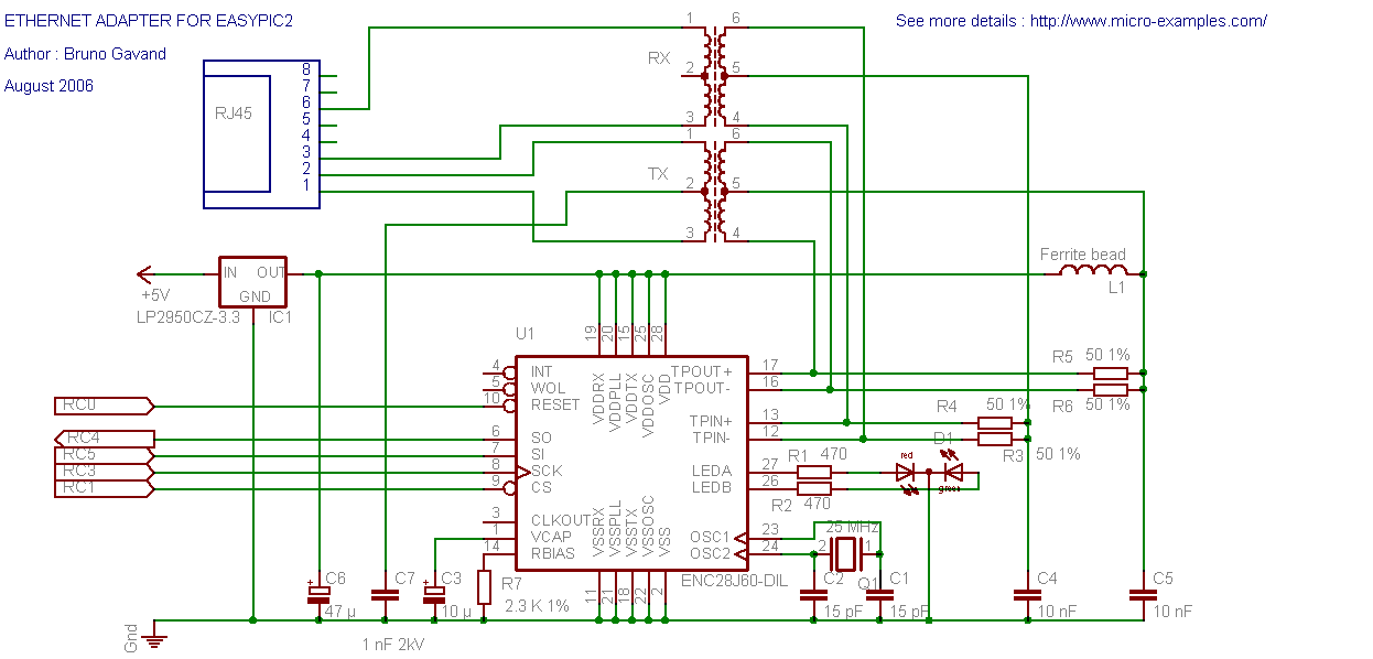
How to connect your development board to the Ethernet Network using the ENC28J60 Microchip Ethernet Controller. Turn your EasyPic2 into an Ethernet Toolkit.

EasyPic2 board
EasyPic2 board

Parts List

Components Required

  • ENC28J60 Ethernet controller IC
  • LP2950CZ-3.3 voltage regulator
  • 25 MHz crystal
  • LEDs (link and activity indicators)
  • Capacitors (decoupling and bulk)
  • Resistors: 50 Ohm 1% x4, 2.7K 1%
  • FB2022 TX/RX magnetic filter
  • RJ45 socket

Circuit Schematic

EasyPic2 Ethernet adapter circuit schematic
EasyPic2 Ethernet adapter circuit schematic

The circuit is based on the ENC28J60 datasheet reference design. The ENC28J60 connects to the network through the magnetic adapter (FB2022) and to the PIC via 5 SPI lines.

The ENC28J60 operates at 3.3V (supplied by the LP2950CZ-3.3 regulator), but its 3.3V outputs are compatible with PIC TTL inputs, so no level shifting is needed.

Assembly

Ethernet adapter closeup
Ethernet adapter closeup

The adapter is built on a small piece of perfboard and connects to the EasyPic2 through the prototyping area. A red/green bicolor LED provides link and activity status. A jumper allows isolating the Ethernet adapter when not in use.

Testing

The test source code verifies SPI communication between the PIC and the ENC28J60:

Test results:

SPI Communication Test
// Test SPI communication with ENC28J60
// LEDA = link status, LEDB = SPI activity

// If LEDA off and LEDB blinks: SPI works, no network
// If LEDA on and LEDB blinks: SPI works, network linked